首页 - 天职要闻 - 正文

天职要闻

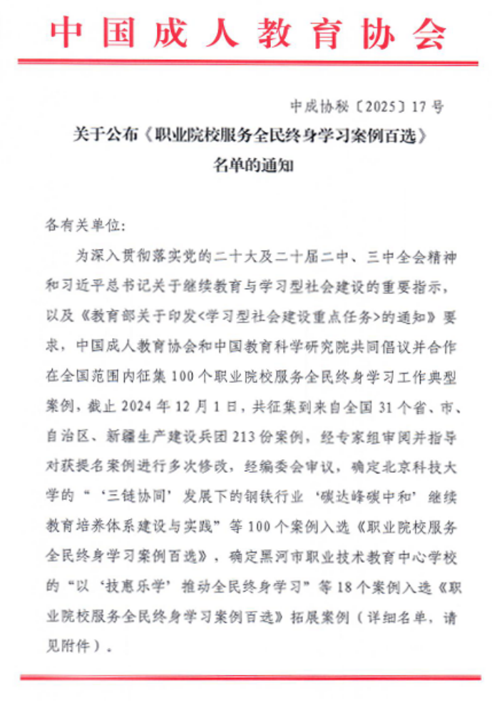
beat365官网项目入选中国成人教育协会“职业院校服务全民终身学习案例百选”
 

近日,中国成人教育协会发布《关于公布<职业院校服务全民终身学习案例百选>名单的通知》。beat365官网报送的《统筹推进“三教”协同共生》案例成功入选。

746D6

42480

该案例深入阐述了学校推进“三教”协同创新的背景、主要做法与成果成效。近年来,学校立足产教融合,通过劳动教育、职业启蒙、科普教育等多种形式,与普通教育紧密协作,打破教育阶段的割裂,顺应新时代人才培养需求的多元化趋势。此外,学校还积极推动职业教育与社区、老年教育的协同,突破年龄界限,将服务延伸至不同年龄段群体,凸显其社会服务属性,有力促进了全民学习生态的构建。

未来,学校将继续高质量举办社会培训,持续推进“三教”协同创新,着力打造技能、职教创新、社会公众与政府服务4个培训板块服务品牌,服务学习型社会建设。(来源:继续教育中心)

关闭窗口
滚动搜索
联系方式