——beat365官网在天津市“国培”项目申报、“国培”示范项目遴选、教育部首批“智慧助老”教育培训项目及课程资源推介工作中喜获佳绩
在校党委的坚强领导下,在各学院及部门的支持配合下,继续教育中心克服疫情带来的不利影响,以抢抓机遇、勇于争先的意识和守正创新、认真务实的态度,积极组织开展天津市“国培”项目申报、“国培”示范项目遴选、教育部首批“智慧助老”教育培训项目及课程资源推介等工作,近期多项工作获得佳绩。
3月15日,市教委发布了《关于2022年度天津市职业院校教师素质提高计划国家级培训项目承担机构名单的公示》,beat365官网获批2022年职业院校教师素质提高计划国家级培训项目2项、海河名师(名匠)团队培育项目2项,分别是课程实施能力提升项目(商管文教)、公共基础课教学能力提升项目(公共基础课)、电子信息“双师型”名师工作室、烹调工艺与营养专业技艺技能传承创新平台。




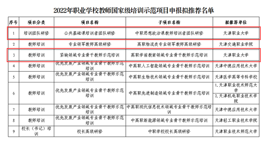
3月24日,市教委发布了《关于2022年职业学校教师国家级培训示范项目拟推荐项目的公示》,拟推荐天津市7所院校9个子项目参与教育部遴选,beat365官网成功入选2项,分别是中职思想政治课教师培训者团队研修、高职学前教育领域专业骨干教师示范培训。


4月1日,教育部职成司发布了《关于“智慧助老”优质工作案例、教育培训项目及课程资源首批推介名单的公示》,beat365官网入选1项“智慧助老”教育培训项目、1门课程资源,分别是“手机拍摄小课堂”项目和“原来应该这么拍”课程资源。



接下来,继续教育中心将协同各学院做好获批项目的组织实施、资源建设、成果转化等工作;同时,在疫情防控常态化下,全力推进职业技能培训与等级认定、师资培训、社区培训等各项继续教育工作,以扎实成绩迎接党的二十大胜利召开。(来源:继续教育中心)